|
|
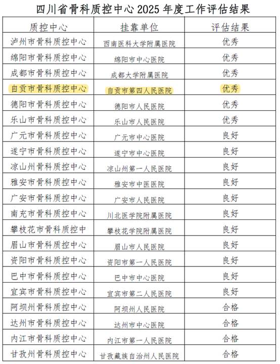
自贡市骨科质控中心连续两年荣获 “优秀质控中心”称号时间:2026-02-13 浏览量:1067 来源: 作者:近日,四川省骨科医疗质量控制中心公布2025年度工作评估结果,自贡市骨科质控中心(挂靠自贡市第四人民医院) 在全省21个市(州)分中心中表现突出,获评 “优秀质控中心”称号(综合排名第四),这是我院骨科中心连续两年获得的荣誉,也是四川省骨科医疗质控中心对我院骨科质控工作的又一次权威肯定。
过去2年,自贡市骨科质控中心紧扣省级标准,持续完善“市—县—院”三级质控网络,创新开展季度巡查与专项飞检,推动全市骨科诊疗同质化、规范化。同时,中心积极发挥龙头带动作用,举办多场质控培训与学术交流,牵头制定区域诊疗规范,围绕临床重点问题开展质量改进项目,形成一批可推广的“自贡经验”。
自贡市骨科质控中心主任、市四医院骨科中心主任吴超表示:“荣誉是激励更是责任。我们将继续对标先进,深化内涵,让盐都百姓享受更高质量、更有温度的骨科医疗服务。”下一步,中心将持续输出质控管理经验,为全省骨科质量提升贡献自贡力量。
|
急救电话:0813-120 预约挂号电话:0813-2401126、0813-2401026 投诉电话:2300337
联系电话(传真):0813-2201981 电子邮箱:zg_120@126.com 咨询电话:0813-2102560
南湖总院:四川省自贡市自流井区紫薇路1331号 檀木林院区:四川省自贡市自流井区檀木林街19号 汇东院区:四川省自贡市自流井区丹桂大街400号
办公时间:上午8:00-12:00,下午14:30-17:30(周一至周五,节假日除外)
蜀ICP备13006683号-1Copyright © 2002-2026 四川省自贡市第四人民医院 自贡市急救中心 四川卫生康复职业学院附属医院 All Rights Reserved