宝宝护理难倒新手父母?“网约护士”上门来帮助

时间:2023-11-17 浏览量:1732 来源: 作者:王娟



 

什么?你还不知道自贡市第四人民医院出了实体医院自主研发互联网+护理平台的“居家护理”特色服务?让小编来给你说说。

图片

(上图为上门服务的护理内容)

那么,对于初为父母的宝爸宝妈来说,分娩后的头等大事就是关注新生宝宝一系列的专业护理问题。面对棘手的新生儿问题,新手爸妈该如何从容应对呢?为了帮助新手爸妈解决护理新生儿遇到的问题和困难,给宝宝和家庭提供个性化医疗护理服务及指导,我院推出“新生儿保健护理”诊疗服务,就可以把专业新生儿护理人员请到家里为月子宝宝实施一对一的专业护理!

曾在我院新生儿室住院的双胞胎宝宝,虽然是2胎宝宝,但是父母说大宝都14岁了,早忘了新生宝宝该怎么护理了。这才刚回家三天,在护理方面有些手忙脚乱,知道我院有护理人员的母婴上门服务后,马上就下单了。下单流程也挺简单,在微信里关注“自贡市第四人民医院”,在首页找到“居家护理”,完善相关信息后就可以了解这项服务了。

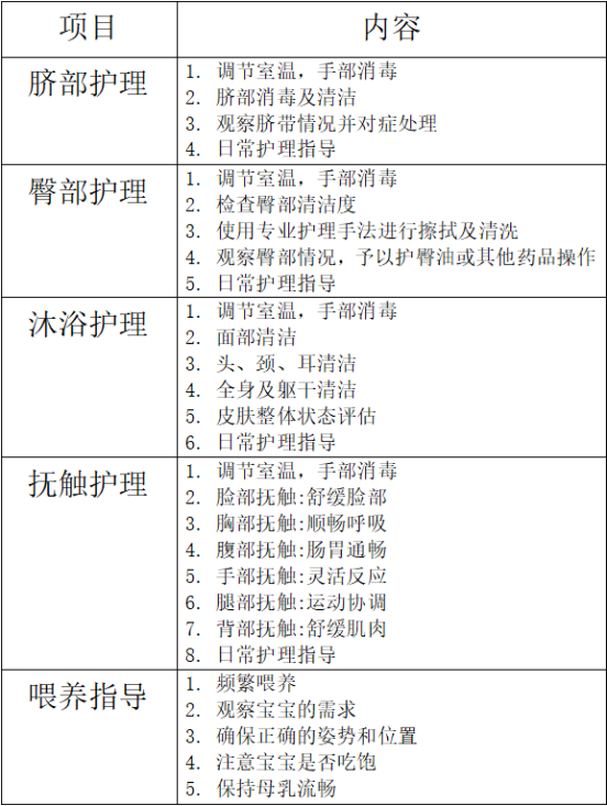
图片

使用说明:

新生儿延续服务时间:上午08:00-12:00 下午14:30-17:30,本次服务完成后,如需二次服务,需在另行下单;一般情况下护理人员由预约系统安排。

当结束服务后,新生儿室主管护师李友仙问双胞胎爸爸:“您觉得我们新生儿延续护理到底怎么样?”双胞胎爸爸说:“抱去医院很麻烦,有的时候怕他们在路上哭,这样上门方便了我们,上门服务的价格也实惠,总体感受我觉得,第一个非常专业,第二个就是很亲切,很满意这个服务。”李老师还热心的指导家属怎么护理,针对家属的提问并耐心的解答。

李老师还提到因为是双胞胎出生体重较一般宝宝要轻很多,可以安排“小儿推拿”。0-14岁的宝宝都可以小儿推拿,既可以促进小儿代谢,对于小儿的生长发育也有好处,还可以缓解多种疾病,比如宝宝出现拉肚子、胃热以及鼻炎等情况,都可以通过小儿推拿的方式来缓解。

新生儿延续服务的上线,不仅可以解决月子中的实际难题,还能向宝宝家长们手把手传授科学、正确的新生儿护理指导、新生儿常见护理问题以及预防疾病小技巧。同时还可以减少家长带娃往返奔波医院的辛苦,降低宝宝交叉感染的概率。从而真正地实现足不出户,在家就可以体验三甲医院的专业护理!

 

急救电话:0813-120  预约挂号电话:0813-2401126、0813-2401026 投诉电话:2300337
联系电话(传真):0813-2201981  电子邮箱:zg_120@126.com 咨询电话:0813-2102560

南湖总院:四川省自贡市自流井区紫薇路1331号  檀木林院区:四川省自贡市自流井区檀木林街19号 汇东院区:四川省自贡市自流井区丹桂大街400号
办公时间:上午8:00-12:00,下午14:30-17:30(周一至周五,节假日除外)

蜀ICP备13006683号-1Copyright © 2002-2026 四川省自贡市第四人民医院 自贡市急救中心 四川卫生康复职业学院附属医院 All Rights Reserved