自贡四医院 | 输血科
科室简介
科室医生
科室动态
科室公告
科室风采
医疗知识
诊前咨询
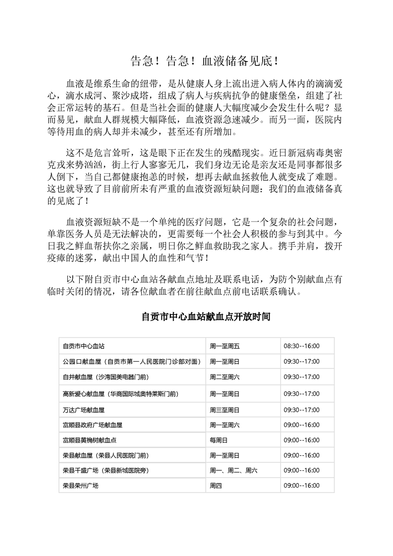
告急!告急!血液储备见底!
作者:
杨军、罗成岑
时间:2022-12-24
<<上一页
返回列表
下一页>>
四院首页
就医服务
新闻中心
科室导航